广东考试服务网

服务分类
  • 成人高考
    省考办通知
    各地级市通知
    成考新闻
    成考须知
  • 自学考试
    省考办通知
    各地级市通知
    主考院校
    自考必看
  • 开放大学
  • 微店
    自考题库
    相关教材
新闻详情

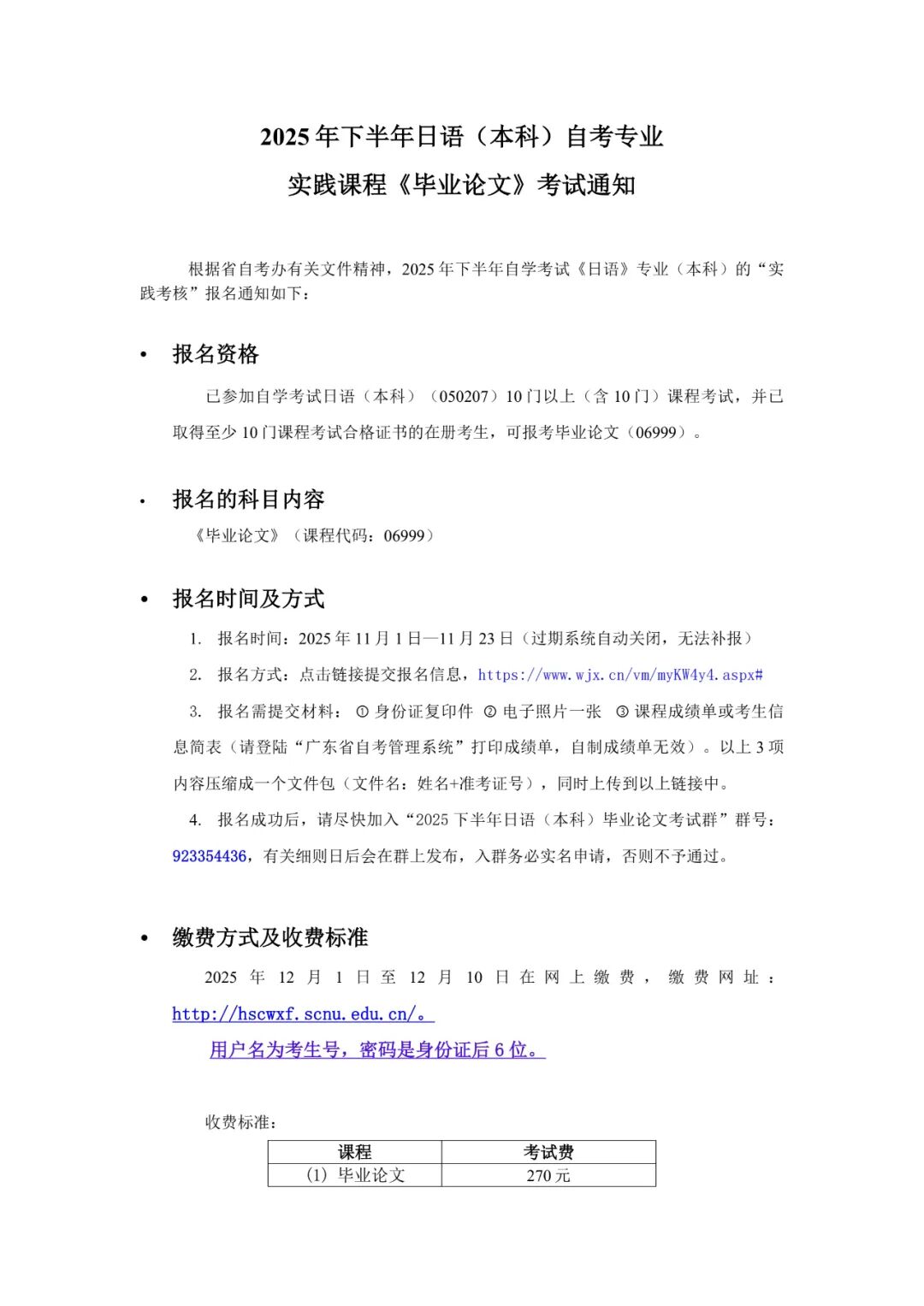
[华师]2025年下半年自考日语(本科)《毕业论文》考试报名通知

22
发表时间:2025-10-27 16:22


2025需要提升学历/学习资料

请识别下二维码添加老师进行咨询


来源:华南师范大学外国语言文化学院,版权归原作者所有,如有侵权,请联系本号删除。


分享到: